Scientists from University of Chicago, US published a research paper showing cannabis extract, namely cannabidiol, inhibited severe acute respiratory syndrome coronavirus 2 (SARS-CoV-2) to replicate.
Furthermore, scientists showed that cannabidiol effectively reversed the viral induction of cytokines that can trigger a deadly hyperinflammatory response called the cytokine storm during the later stages of infection.

Establishment saying need human trial to use cannabis as medicine, while SARS-CoV-2 vaccines are being spammed without phase 3 human trial!
This is not right. Cannabis should be decriminalized and get acknowledged that it can stop COVID19.
Cannabidiol Inhibits SARS-CoV-2 Replication and Promotes the Host Innate Immune Response. Long Chi Nguyen, Dongbo Yang, Vlad Nicolaescu, Thomas J. Best, Takashi Ohtsuki, Shao-Nong Chen, J. Brent Friesen, Nir Drayman, Adil Mohamed, Christopher Dann, Diane Silva, Haley Gula, Krysten A. Jones, J. Michael Millis, Bryan C. Dickinson, Savaş Tay, Scott A. Oakes, Guido F. Pauli, David O. Meltzer, Glenn Randall, Marsha Rich Rosner bioRxiv 2021.03.10.432967; doi: https://doi.org/10.1101/2021.03.10.432967
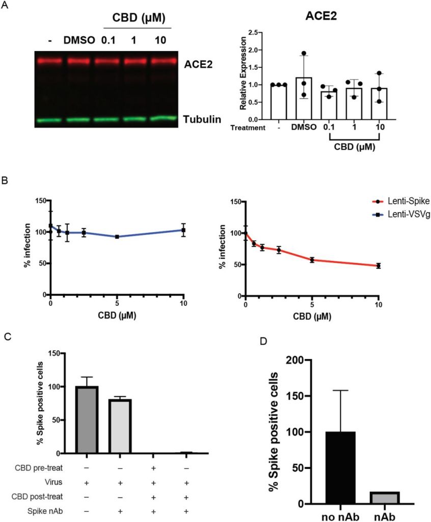
Cannabidiol (CBD) inhibit SARS-CoV-2 replication
To test the effect of CBD on SARS-CoV-2 replication, scientists pretreated A549 human lung carcinoma cells expressing exogenous human ACE-2 receptor (A549-ACE2) for 2 hours with 0-10 μM CBD prior to infection with SARS-CoV-2.
CBD potently inhibited viral replication under non-toxic conditions with EC50s ranging from 1.27 μM. No toxicity was observed at the effective doses.
Scientists also determined that CBD suppressed replication of a related beta-coronavirus, mouse hepatitis virus (MHV), under non-toxic conditions with an EC50 of ~5 μM using A549 cells that express the MHV receptor (A549-MHVR), indicating the potential for more broader viral efficacy.

Scientists found CBD and its metabolite, 7-OH-CBD, but not congeneric cannabinoids, potently block SARS-CoV-2 replication in lung epithelial cells.

CBD was also effective at inhibiting SARS-CoV-2 spike protein expression in host cells even 2 hours after infection in the presence of antibodies to the spike protein to prevent reinfection during this time period.
To assess whether CBD might be preventing viral protein processing by the viral proteases Mpro or PLpro, we assayed their activity in vitro. CBD did not affect the activity of either protease, raising the possibility that CBD targets host cell processes.

Consistent with this interpretation, RNA-seq analysis of infected A549-ACE2 cells treated with CBD for 24 hours shows a striking suppression of SARS-CoV-2-induced changes in gene expression. CBD effectively eradicated viral RNA expression in the host cells, including RNA coding for spike, membrane, envelope and nucleocapsid proteins.
Together these results suggest that CBD acts to prevent viral protein translation and associated cellular changes.

Cannabidiol (CBD) prevents cytokine storm
CBD lowers the effective viral titer sufficiently to enable normal host activation of the interferon pathway. At the same time, CBD effectively reverses viral induction of cytokines that can lead to the deadly cytokine storm at later stages of infection.
CBD inhibits SARS-CoV-2 infection in part by activating the interferon pathway leading to degradation of viral RNA and subsequent viral-induced changes in host gene expression, including cytokines.

Interestingly, a cohort of human patients previously taking CBD had significantly lower SARS-CoV-2 infection incidence of up to an order of magnitude relative to matched pairs or the general population.

Cannabidiol (CBD) can stop COVID19 pandemic
This thesis shows CBD can block SARS-CoV-2 infection at early stages of infection, and CBD administration is associated with a lower risk of SARS-CoV-2 infection in humans. Furthermore, the ability of CBD to inhibit replication of MHV raises the possibility that CBD may have efficacy against new pathogenic viruses arising in the future.
Finally, the researchers advocated to design placebo-controlled clinical trials with known concentrations and highly-characterized formulations in order to define CBD’s role in preventing and treating early SARS-CoV-2 infection. Other scientists also suggested that CBD can reduce the cytokine storm and treat ARDS caused by COVID19.
This thesis empowers the argument that legalizing and decriminalizing cannabis can stop COVID19 pandemic.

[…] the cannabinoid system has many mechanisms to provide certain benefits in the treatment of SARS-CoV-2 in…, research in this field is needed for a better understanding of the cannabinoid impact in this […]
LikeLike
[…] from University of Chicago also published a research paper showing cannabis extract, namely cannabidiol, inhibited the virus to replicate as […]
LikeLike